炎癥應答和單核細胞的粘附實驗之環境模擬

愛爾蘭和瑞典科學家評估了一種抑制炎癥和平滑肌細胞增殖的新的藥物洗脫支架的治療效率。在這項研究中,科學家用CX3CR1作為靶向受體,用于預防單核細胞的粘附和炎癥反應。使用AZ12201182AZ1220),一種CX3CR1的拮抗劑,處理單核細胞;并且在流體狀態下,將AZ1220處理的單核細胞的在CX3CR1表面的粘附效率和沒有任何處理單核細胞的粘附效率進行對比觀測。更進一步,還研究了用AZ1220處理和沒處理的單核細胞在內皮細胞表面的粘附效率。

 
Biomaterials. 2015 Nov;69:22-9. doi: 10.1016/j.biomaterials.2015.07.059. Epub 2015 Aug 3.
A novel CX3CR1 antagonist eluting stent reduces stenosis by targeting inflammation.
Ali MT1, Martin K1, Kumar AH1, Cavallin E2, Pierrou S3, Gleeson BM1, McPheat WL2, Turner EC1, Huang CL1, Khider W1, Vaughan C4, Caplice NM5.
 
一、實驗準備實驗材料及設備
1)細胞: Porcine peripheral blood monocytes               
2)試劑:Biocoll separating solution Cat No. L6113, Biochrom,Germany
         Monocyte Isolation Kit II   Monocyte Isolation Kit II
         100 nM CX3CL1 Cat No. 365-FR-025, R&D Systems, USA
         Cell Tracker Orange  (Cat no. C2927, Life Technologies)
         RPMI medium (Cat No. R7638, Sigma)
         lipopolysaccharide (Cat No. L2630, Sigma)  
3)培養耗材:ibidi六通道載玻片μ-Slide VI Luer ibidi,Germany,80606
             灌流管,15cm,1.6mm直徑(ibidi,Germany10962
             封口夾
4)儀器設備:ibidi流體剪切力系統,含空氣泵(ibidi,Germany10905)和流體單元(ibidi,Germany,10903
2-1.jpg
 
二、實驗方法
在實驗開始前一天,請將所有需要使用的試劑,培養基,通道載玻片,灌流管都在37℃的二氧化碳培養箱中放置過夜,排除由于溫度差產生的微量氣泡。
 
一)滾動粘附實驗設計:
 
100 nM CX3CL1/60000/通道的內皮細胞預包被或預鋪在6通道載玻片
六通道內細胞要使用lipopolysaccharide活化6小時
1×105 cells/cm2密度的細胞(加入AZ1220,對照為不加入AZ1220)放入灌流管中
連接6通道載玻片到ibidi流體剪切力系統上,以0.5dyn/cm2 (50mPa) 開始實驗。
15分鐘在一個通道中不同位置采集5張圖片,之后換通道再拍
 
 
二)搭建流體系統
1)將灌流管按照說明放在置在流體單元上。在灌流管的儲液管中加入含細胞的12ml培養基。這時不需要連接通道載玻片。實驗前需要去除整個灌流管中的氣泡,存留在灌流系統的氣泡會影響剪切力的大小,有時還會使灌流系統中的液體流動停滯。打開ibidi泵控制系統,在任務欄中找到“Remove air bubbles”,ibidi流體剪切力系統將自動運行下面任務,用于去除氣泡。(表一)
 
壓力
剪切力
流速
持續時間
1)
50mbar
None(no slide)
23.4ml/min
不限
 
 
2)連接通道載玻片(本次實驗是用6通道載玻片,但每次實驗只連接一個通道,所以這里使用單通道載玻片為例)。去除氣泡后,就可以將之前準備好的含貼壁細胞的通道載玻片與灌流管相連。將搭載灌流管的流體單元從流體剪切力系統中取下,放到超凈臺中。將通道載玻片的注液孔用培養基裝至過滿狀態(7-5.jpg)。之后就按照下面的流程圖連接通道載玻片(圖一)。
 7-6.jpg
 
 
圖一:a)封口夾輕輕將灌流管的硅膠管夾住。b)將其中一個魯爾接頭從中間的鏈接管中拔出。c-j)按圖示,將魯爾接頭與通道載玻片的注液孔相連,注意不能產生氣泡,會有部分培養基溢出。k)連接好后,將封口夾移除,用無塵紙將溢出的培養基擦除。l)全部連接好后,用顯微鏡觀測一下通道內的細胞狀態。
 
3)檢查灌流系統是否密封、是否將灌流管插入了正確的閥門。將封口夾夾住其中一根硅膠管,如果兩邊的灌流儲液管液面不會下降或者上升,那么,整個系統就是密封的,并且是正確安裝的(圖二)。
7-7.jpg
圖二
 
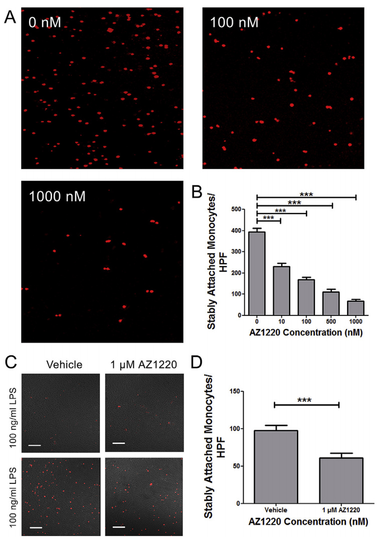
三 實驗結果
 
 2-7.jpg
 
如圖所示:AZ1220在流體狀態下抑制了單核細胞粘附CX3CL1。AB)在剪切力0.5dyn/cm2刺激下對比AZ1220的影響。流動15分鐘后采集圖片,并進行統計,單核細胞用 Cell Tracker Orange標記。CD)單核細胞在內皮細胞的粘附結果。兩種粘附實驗的結果均說明,隨著AZ1220的濃度上升,單核細胞在CX3CL1的粘附性下降。

ICP備案號: 滬ICP備15057650號-1 滬公網安備31011202005471
雷萌生物科技(上海)有限公司 保留所有版權.

首頁   |   產品中心   |   產品應用   |   技術支持   |   新聞中心   |   關于我們   |   ibidi官網