流體環境下的細胞培養影響RNA-binding protein quaking(QKI)表達

 

內皮層的細胞與細胞間的聯系對于其發揮正常的生理作用有非常重要的作用。細胞間聯系不僅會影響包括囊泡的釋放和白血球滲出,并進一步影響血管生成過程。荷蘭的科學家發現RNA-binding protein quaking(QKI)表達收到流動狀態的細胞培養環境的影響。流動刺激下,其表達時間變長,并且轉錄因子KLF2會結合到其啟動子上。進一步,科學家們發現quaking會直接和VE-cadherin和β-cadherinmRNA相結合,并且能通過3UTR直接誘導mRNA的翻譯。
 
科學家們將HUVECs種在通道載玻片上,并且為其提供10dyne/cm2的持續的剪切力,進行長達7天的培養。之后,科學家們分析流體剪切力處理后的細胞表達的RNA并且直接對其進行免疫熒光染色。
 
一、實驗準備實驗材料及設備
1)細胞: HUVECs
2)試劑: 3.7% formalin Millipore
          0.5% Triton X-100 Sigma-Aldrich)
          Hanks Balanced Salt Solution containing Ca2+ and Mg2+   (HBSS Gibco
3)培養耗材:ibidi六通道載玻片μ-Slide VI0.4 Luer ibidiGermany,80606
             灌流管,15cm,1.6mm直徑(ibidi,Germany,10962
             串聯管(ibidiGermany,10830
             封口夾
4)儀器設備:ibidi流體剪切力系統,含空氣泵(ibidi,Germany,10905)和流體單元(ibidi,Germany10903
 
二、實驗方法
在實驗開始前一天,請將所有需要使用的試劑,培養基,通道載玻片,灌流管都在37℃的二氧化碳培養箱中放置過夜,排除由于溫度差產生的微量氣泡。
 
一)培養細胞
準備HUVECs,按照常規細胞培養方法進行培養。盡量使用比較健康的內皮細胞,以防在做流體實驗時候細胞不能穩定貼壁。
 
按照下面流程鋪細胞:
1)按細胞密度為1.5* 10 6 cell/ml 鋪細胞,注意,將移液器頭插入注液孔中再加入細胞懸液,可以輕微傾斜通道載玻片幫助細胞懸液充滿整個通道。
2)蓋上注液孔蓋,將通道載玻片放入細胞培養箱中培養半小時,等待細胞貼壁。細胞貼壁后,拿出通道載玻片,在每個注液孔中分別加入60μl培養基,注意,槍頭要懸在孔上方滴入培養基。
3)將通道載玻片再放入二氧化碳培養箱進行培養3小時左右,等到細胞剛剛長滿為單細胞層,即可開始實驗。注意,要使用單層細胞進行剪切力實驗,使每個細胞均受到均勻的剪切力。
 
二)搭建流體系統
1)將灌流管按照說明放在置在流體單元上。在灌流管的儲液管中分別加入8ml培養基。這時不需要連接通道載玻片。實驗前需要去除整個灌流管中的氣泡,存留在灌流系統的氣泡會影響剪切力的大小,有時還會使灌流系統中的液體流動停滯。打開ibidi泵控制系統,在任務欄中找到“Remove air bubbles”,ibidi流體剪切力系統將自動運行下面任務,用于去除氣泡。
1-1.jpg
 
(表一)
 
 
2)連接通道載玻片。使用串聯管,將通道串聯起來。這樣可以在同一個條件,同一種液體的刺激下培養不同的樣本。
6-2.jpg 
在細胞貼壁后,將串聯管如如圖示插入串聯管
6-3.jpg 
在每一個注液孔中加滿培養基,要注意不能把氣泡加入在注液孔中。
6-4.jpg 
1ml的無菌注射器吸滿培養基,小心插入如圖的孔中,不要引入氣泡。
6-5.jpg 
小心推入培養基,直到第一個串聯管有培養基微微冒出。
 6-6.jpg
小心的將串聯管彎過來,插入相鄰的注液孔中。不要產生氣泡。
6-7.jpg 
繼續推動注射器,直到第二根串聯管也被充滿,繼續推動注射器充滿下一根串聯管。
6-8.jpg 
重復上面的操作,繼續充滿所有的通道和串聯管。
6-9.jpg 
將所有的串聯管連接好后,將加滿液體排除氣泡的灌流管用封口夾夾住。
6-10.jpg 
小心將灌流管的一個魯爾接頭從聯通管中拔出,插入末尾一個注液孔中。
6-11.jpg 
小心將注射器移除,在注液孔中加滿培養基,將灌流管的另一個接頭插入。
6-12.jpg 
串聯灌流系統搭建完成。
 
3)流體剪切力實驗及免疫熒光實驗  實驗組細胞受到穩定的10dyne/cm刺激。持續培養7天,并在第一天和第四天更換全部培養液。整個系統一直置于37℃,5% CO2培養箱中培養。培養好的細胞用3.7% formalin固定10分鐘并用Triton X-100通透2分鐘。在使用含1%BSAHBSS溶液封閉1小時后分別加入一抗二抗染色。
 
三 實驗結果
950059d61e48b22de31dc53fd8e36dd4.jpg
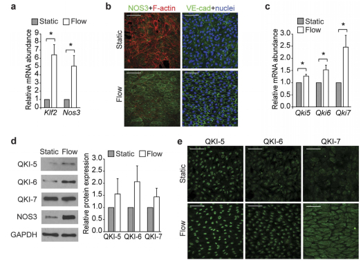
在流體剪切力刺激下的內皮細胞中OKI上調表達。如圖所示,a)RT-PCR 檢測的在靜置培養和流動培養的HUVEC中提取的Klf2Nos3mRNA的量。b)免疫熒光染色顯示兩種培養條件下HUVEC中的NOS3(綠色)或 VE-cadherin(綠色)和細胞核(藍色)或F-actin(紅色)。c兩種培養條件下HUVEC細胞中 Qki5,Qki6Qki7RT-PCR結果。d)兩種培養條件HUVEC中提取的蛋白的免疫印跡對比。e) 兩種培養條件下HUVEC細胞中 Qki5,Qki6Qki7的免疫熒光(綠色)檢測結果。

 

ICP備案號: 滬ICP備15057650號-1 滬公網安備31011202005471
雷萌生物科技(上海)有限公司 保留所有版權.

首頁   |   產品中心   |   產品應用   |   技術支持   |   新聞中心   |   關于我們   |   ibidi官網